2022年(第二届)广东省质量协会质量技术奖项目奖获奖名单公示
各有关单位:
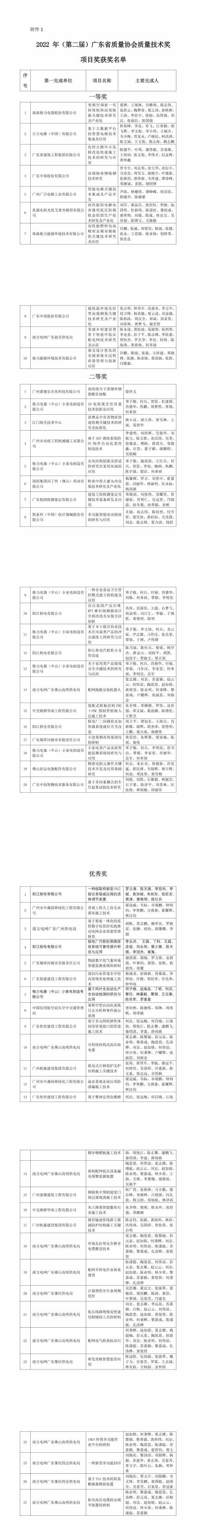
为促进我省质量技术进步,表彰在质量技术领域做出突出贡献的 单位和团队,广东省质量协会根据《科技部关于进一步鼓励和规范社会力量设立科学技术奖的指导意见》(国科发奖〔2017〕196 号)和《广东省质量协会质量技术奖管理办法》的有关规定,继续组织开展广东省质量协会质量技术奖评审工作。在组织自愿申报的基础上,对符合形式审查的 57 项成果履行评审程序,严格控制授奖数量。经形式审查、初审、复审和终审,现将2022 年(第二届)广东省质量协会质量技术奖项目奖获奖名单予以公示,公示期为 2022 年 12 月 21 日至 27 日,公示时间为 5 天。
对获奖名单有异议者,请填写附件中的《广东省质量协会质量技 术奖获奖项目异议表》,以书面形式向广东省质量协会提出。
联 系 人:马少佳 范家琪
联系方式: (020) 83341226
广东省质量协会
2022年12月21日

粤公网安备44010402000942号