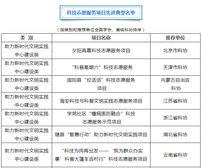
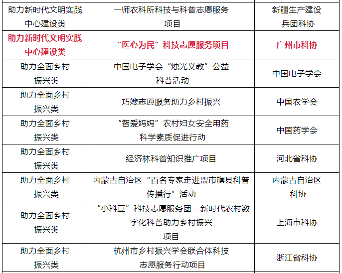
广州市科协“医心为民”获颁全国科技志愿服务项目先进典型
日前,中国科协公布2021年度科技志愿服务先进典型名单,广州市科协“医心为民”科技志愿服务项目获选!是唯一获选的副省级城市!




为深入贯彻落实习近平总书记对弘扬新时代雷锋精神、发展志愿服务事业作出的一系列重要指示精神,加强社会主义精神文明建设,推动科技志愿服务制度化、规范化、常态化发展,广州市科协指导所属市级学会充分发挥学会人才济济的优势,开展了一系列科技志愿服务项目。其中,广州市青年科技工作者协会联合相关单位的青年科技工作者,创建了中西医结合一体化诊疗的“医心为民”科技志愿服务模式,为广州科技志愿服务事业的发展作出了积极的贡献。

据了解,“医心为民”科普志愿服务团队深入全国7个省和地区、30多个区县,为基层群众开展义诊,为基层医院传送医技。项目足迹遍布西藏、贵州等偏远地区。2019年至今开展疑难病例讨论50余次,联合线上线下会诊500余次,专家出诊时间累计超过350天,主刀或指导四级以上手术300多台。累计服务时长约1000小时,服务人群约5000人次,影响人群超过1万人次,先后入选中国科协首届科技志愿服务30项展评项目、全国工人先锋号、全省党建工作样板支部等荣誉。项目负责人张还添先后获得广东省杰出青年医学人才、广东省100位博士博士后创新人物、广州市青年人才托举对象、广州市基层科普工作优秀科普工作者等荣誉。
为形成服务基层的长效机制,团队布局实施粤港澳大湾区骨科疾病一体化的数据库建设,帮助病人实现全流程、多方位就诊。2018年依托暨南大学骨科及中医学团队,入选国家重大疑难疾病中西医临床协作试点项目。基于此,团队形成了“膝骨关节炎中西医结合诊疗专家共识及中西医合作新模式”,为国家项目探索了新方法、新模式,发挥了中医药在治未病中的主导作用,有效减少群众负担。团队负责人张还添在2019年获得“今日头条健康真相官”、人民好医生“互联网+健康中国”年度科普红人奖等。2020年,团队整理出版了《膝骨关节炎疼痛及治疗100问》丛书。著作参加广东省首届健康科普大赛-图文类作品,网络排名第三。2021年4月,团队负责人张还添应邀在广州中医药大学主讲“后疫情时代如何做好医生”讲座,倡导医学生要有社会担当及责任感。团队培养的3名博士生获得国家公派留学基金项目。通过服务偏远地区群众,团队所培养的学生受到感召,毕业后前往湖南、河南、安徽、贵州工作。

用户登录